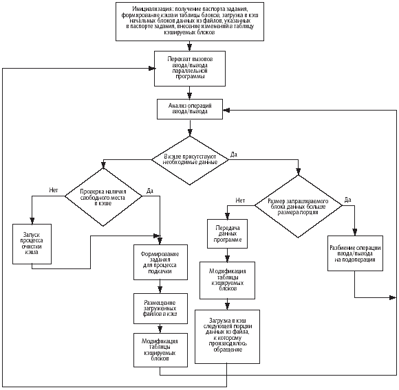
Алгоритм функционирования менеджеров кэширования