Например, компании часто создают адреса с такими именами, как support@ и help@, на них потребители могут отправлять технические вопросы. Некоторые компании создают почтовые ящики для отправки внешней корреспонденции большому числу внешних получателей. Но почтовый ящик -- не всегда самое экономически выгодное решение. Следует внимательно обдумать вопрос, нужен ли компании еще один почтовый ящик, или лучше избрать альтернативный вариант. В данной статье речь пойдет о том, как использовать различные типы ресурсов Exchange, и приводятся вопросы, на которые необходимо ответить при создании учетных записей ресурсов.

Ресурсы Exchange

Сотрудник бизнес-подразделения компании, которому требуется ресурс на сервере Exchange, обычно желает иметь почтовый ящик. Например, руководитель хочет подготовить календарь отсутствия, в котором сотрудники отдела могут отмечать даты, когда они будут находиться в офисе или вне него. Благодаря такому календарю руководитель может знать, в какие дни будут одновременно отсутствовать сразу несколько сотрудников, и учитывать это обстоятельство при планировании работ. Руководитель просит предоставить ему почтовый ящик, так как он знаком с функциями календаря собственного почтового ящика. Календарь в почтовом ящике может быть хорошим решением, но не менее (а то и более) удачный выбор - общий календарь.

Помимо почтовых ящиков, Exchange располагает двумя ресурсами: общими папками и списками рассылки (distribution list -- DL). Можно назначить адрес электронной почты всем ресурсам Exchange (почтовым ящикам, общим папкам и спискам рассылки) и предоставить другому почтовому ящику права отправки сообщений от чужого имени, право send-as. После назначения адреса электронной почты к ресурсу могут обращаться как пользователи из Internet, так и SMTP-приложения, не рассчитанные на работу с Exchange. Благодаря правам send-as почтовый ящик Exchange может олицетворять ресурс как отправитель в поле From. Преимущество такого подхода в том, что получатели видят, что сообщение поступило от ресурса, а не конкретного лица. Если получатель отвечает, то ответ направляется непосредственно ресурсу.

Например, если пользователю предоставлены права send-as для общей папки Outage Notifications, то он может ввести "Outage Notifications" в поле From при подготовке сообщения. Просматривая полученное сообщение, пользователи видят Outage Notifications вместо почтового ящика лица, отправившего сообщение. Если получатели заглянут в свойства отправителя, то увидят страницу свойств ресурса, а не пользователя. Если получатели отвечают, то ответы направляются в общую папку для последующего просмотра.

Другой вариант -- использовать список рассылки с именем Outage Notifications и назначить почтовому ящику уполномоченного пользователя права send-as для списка рассылки. Посылая сообщение, отправитель может ввести "Outage Notifications" в поле From. После того, как сообщение будет отправлено, получатели увидят отображаемое имя не лица, отправившего сообщение, а списка рассылки. Метод отправки из списка рассылки может показаться необычным, но большинству внутренних получателей неизвестно, что сообщение исходит от списка рассылки, если только у них нет привычки регулярно заглядывать в свойства отправителя. Внешние получатели также видят только отображаемое имя и SMTP-адрес, поэтому не знают, что объект, связанный с этим адресом и выводимым именем, представляет собой список рассылки. Преимущество списка рассылки -- возможность направлять ответы одному или нескольким лицам, просто указывая их в качестве членов списка рассылки. При отправке Exchange не использует членство в списке рассылки; список служит просто для выводимого имени и адресов. Но когда в список рассылки поступает ответ, каждый упомянутый в списке получает копию.

Ресурсы для конкретных потребностей

Какие же ресурсы предпочтительны? В большинстве случаев широкая функциональность почтового ящика (например, правила, делегирование) не нужна; можно обойтись лишь подмножеством функций, в частности, только отправлять сообщения, только принимать сообщения, отправлять и принимать сообщения, размещать календарь или планируемый ресурс. Для какой цели нужен почтовый ящик? На этот вопрос можно дать развернутый ответ, с подробностями, которые пригодятся в будущем, но в сущности любые ответы сводятся к двум основным задачам: пользователю нужен ресурс в виде почтового ящика, чтобы отправлять и принимать почтовые сообщения, или пользователю требуется календарь. Зная основные потребности, можно задать дополнительные вопросы, чтобы определить оптимальный тип ресурсов и способ настройки почтового ящика.

Ресурс «почтовый ящик»

Вернемся к случаю с оповещением об отказе. Чтобы просто отправить сообщение об отказе, подходит любой из трех типов ресурсов. Выбор ресурса в большей степени зависит от событий, следующих за отправкой сообщения, или от предпочтительного времени получения сообщений. Чтобы определить наиболее подходящий ресурс, следует задать несколько вопросов. Будут ли получатели отвечать на сообщения? Кто прочитает ответы? Кто отреагирует на них при необходимости? Нужно ли хранить копии ответов? Выясните плюсы и минусы использования каждого типа ресурсов.

Будут ли получатели отвечать на сообщения? Кто-нибудь всегда отвечает, даже на сообщения, в которых говорится "Не отвечайте на это сообщение". Я называю такие ответы "мусором", так как никто никогда не читает этих сообщений и их хранение -- пустая трата системных ресурсов. Если использовать почтовый ящик и не применять диспетчер Mailbox Manager, то кто-то должен периодически удалять ответы. Если используется общая папка, можно ограничить срок хранения сообщений, и Exchange удалит сообщения по истечении назначенного срока. Но более удачный прием, чтобы устранить накопление "мусора" -- использовать список рассылки без членов. Например, можно создать список рассылки с именем Do Not Reply и адресом электронной почты do-not-reply@YourDomain.com. Если в поле From сообщения указано имя списка, то внешние получатели не знают, что сообщение поступило из списка рассылки, а внутренние получатели Exchange могут узнать это, только заглянув в свойства отправителя. Если кто-то ответит, то ответ направляется в список рассылки, и механизм маршрутизации Exchange отбрасывает сообщение, так как в списке рассылки нет членов, которым можно доставить сообщение.

Кто прочитает ответы? Кто ответит при необходимости? Нужно иметь представление о том, кто будет читать почту -- будь то ответы на посланные сообщения, или сообщения, поступившие в ресурс, организованный исключительно для приема информации -- и как эти сотрудники будут использовать почту в своей работе. Ресурсы каждого типа могут получать почтовые сообщения, но у каждого есть уникальные особенности, которые влияют на эффективность его использования.

Почтовые ящики доступны многим пользователям. Однако базовая концепция почтового ящика предполагает, что просматривать сообщение будет лишь один человек. Поэтому после того, как состояние сообщения изменяется на "прочитано", нет необходимости учитывать возможность того, что сообщение будет прочитано кем-то еще. Для сравнения, в общей папке предполагается, что сообщения будут просматривать несколько человек, и имеются функции контроля состояния прочитано/не прочитано каждого сообщения для отдельных пользователей. Списки рассылки просто доставляют сообщения членам, и в них нет функций отслеживания. Списки рассылки -- простой способ доставить информацию пользователям, которым не нужно предпринимать дополнительных действий для доступа к данным. Кроме того, это самый простой и гибкий способ расширить круг получателей копий ответов.

Как эти функциональные различия повлияют на удобство использования? Например, если требуется, чтобы получатели просмотрели и дали ответы на все сообщения, то почтовый ящик -- лучший выбор, так как прочтение сообщения одним пользователем будет отражено в представлениях всех других пользователей, имеющих доступ к почтовому ящику. При этом уменьшается опасность того, что одно сообщение прочитают и ответят на него два или несколько пользователей. Если требуется, чтобы все пользователи познакомились со всеми сообщениями, лучше всего задействовать общую папку, например, чтобы извещать всех сотрудников о мерах безопасности и потенциальных угрозах. Благодаря информации "прочитано/не прочитано" о сообщениях для каждого пользователя, общие папки -- лучший вариант, позволяющий помочь пользователям прочитать все без исключения опубликованные материалы.

Нужно ли сохранять копии ответов? Как правило, если требуется отслеживать и обрабатывать ответы, то необходимы как техническое решение, так и соответствующий бизнес-процесс. Например, если предоставить доступ на уровне пользователя, чтобы сотрудники могли напрямую открыть почтовый ящик, то все отправленные пользователем сообщения попадают в папку «Отправленные». Если пользователю предоставлены права send-as, чтобы отправлять сообщения с помощью различных ресурсов Exchange из собственной учетной записи, то отправленные сообщения будут поступать в личную папку «Отправленные» этого пользователя. То же самое происходит при отправке сообщений из общей папки -- сообщения, отправленные из общей папки, попадают в папку «Отправленные» того же пользователя. В результате гораздо труднее уследить, кто уже ответил на сообщение; ответы могут быть разбросаны по многим местам, повышается риск несогласованных или противоречивых ответов.

Единственный способ убедиться, что копии ответов помещаются в центральное хранилище -- вручную сохранять копии сообщения. Например, пользователю, который отправил сообщение, возможно, придется скопировать его из своей папки «Отправленные» в папку «Отправленные» учетной записи ресурса. Иначе, пользователи могут послать копию или скрытую копию сообщения в общую папку или назад в адрес ресурса.

Ресурсы планирования

Календарные ресурсы не столь сложны, как ресурсы почтовых ящиков, так как в Exchange существует только два вида календарных ресурсов: размещенные в почтовом ящике и размещенные в общей папке. Если кому-то нужен календарь, требуется ответить на следующие вопросы. Будут ли приглашения календаря использоваться в запросах о встречах? Будет ли делегат отслеживать приглашения, или календарь должен использовать правила или автоматически отправлять ответы? Будут ли пользователи публиковать данные непосредственно в календаре?

Как правило, календари общих папок -- лучший вариант, если не требуется сложной проверки перекрытий или любой обработки правил или делегирования. Календари общих папок - идеальное решение, если сотрудник, просматривающий календарь, должен сам оценить доступность и контролировать перекрытия. Обычно создавать календарные ресурсы предпочтительно в общих папках, так как в этом случае можно централизованно разместить и организовать планируемые ресурсы, чтобы легко находить их и управлять ими. Кроме того, очень много места в учетной записи ресурсов занимают файлы, вложенные в приглашения на встречи. Переместив календарь в общую папку, легко удалить старые материалы по истечении установленного срока.

Календарь на основе почтового ящика предпочтителен, если нужна такая функция, как прямое резервирование, делегирование или правила, либо требуется отслеживать согласие/отказ приглашенных. Кроме того, календарь на основе почтового ящика необходим для приложений, в которых используется информация о состоянии "свободен/занят".

Другие факторы

При использовании любых ресурсов нужно учитывать несколько факторов, которые влияют на систему Exchange. Следует продумать, в частности, величину квот для хранения данных; время хранения данных в ресурсе; назначение владельцев ресурсов и лиц, ответственных за "уборку" и соблюдение квот; ожидаемое время существования ресурса. Без строгого управления учетные записи ресурсов могут превратиться в излишнее бремя для администратора и системы и угрозу безопасности. Следует удалять учетные записи, которые больше не нужны.

Нередко лица, ответственные за учетные записи ресурсов, покидают компанию или подразделение, но не передают права владения ресурсом другому сотруднику, и в оставшихся неуправляемыми учетных записях накапливаются сообщения. Часто пользователи запрашивают тестовые учетные записи, но не удаляют их после завершения тестирования. Многие учетные записи (в том числе тестовые) используются в списках рассылки для сбора почтовых сообщений, передаваемых для широкого распространения или "всем пользователям". В неудаленных учетных записях скапливаются отправленные в эти списки сообщения за месяцы и годы. Чтобы устранить эти проблемы, необходимо подготовить стандартные рабочие процедуры для управления учетными записями и периодически просматривать учетные записи ресурсов, уточняя, действительно ли они по-прежнему нужны.

Рис. 1. Владельца учетной записи ресурса можно увидеть в свойствах AD почтового ящика ресурса Exchange

Один из способов управления учетными записями ресурсов -- внести владельцев в поле менеджера на вкладке Organization в профиле Active Directory (AD) учетной записи ресурса (Рис. 1). Это поле можно увидеть и из адресной книги Outlook (Рис. 2). Также рекомендуется каким-нибудь образом отметить учетную запись ресурса, чтобы легко найти ее. Это можно сделать, поместив учетные записи ресурсов в организационные подразделения (OU) или добавив текстовый флаг к атрибуту расширения. Лично я предпочитаю второй способ, так как в этом случае можно использовать запросы LDAP или утилиту csvde.exe, чтобы экспортировать запись о менеджере, атрибут расширения и другие избранные поля в текстовый файл. Так проще рассмотреть и оценить информацию об учетных записях ресурсов.

Рис. 2. Сведения о владельце учетной записи ресурса адресной книге Outlook

И, наконец, если лицо, направившее запрос, использует стороннюю программу, чтобы отправить сообщение или обратиться к почтовому ящику ресурса, то администратор должен знать особенности этой программы. Если в программе используются протоколы MAPI, POP или IMAP, то можно использовать только почтовые ящики. Если приложение только генерирует почтовые сообщения (например, Web-страница Active Server Pages -- ASP), то, скорее всего, оно использует только SMTP, чтобы генерировать и отправлять адресату почтовые сообщения. В этом случае особые требования отсутствуют, и применимы ресурсы любого из трех типов.

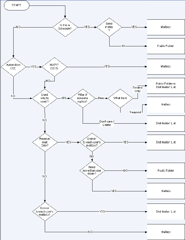
Чтобы упростить выбор оптимального ресурса, можно использовать блок-схему на Рис. 3, на которой показан процесс принятия решения. Это не исчерпывающий алгоритм, но он может служить отправной точкой в адаптации процесса для конкретной компании.

Рис. 3. Алгоритм принятия решений по ресурсу почтового ящика

Знание особенностей компании -- непременное условие правильного выбора

Учетные записи ресурсов можно организовать по-разному, в зависимости от соответствующих бизнес-процессов и процедур, требований к одновременному доступу, хранению сообщений и подготовке ответов. Не существует одного способа организации учетных записей, который подходил бы для любой ситуации, так как каждый случай отличается уникальным сочетанием требований. Часто ключом к выбору и настройке удачного решения является понимание производственных процессов, в которых используется ресурс. Благодаря пониманию производственного процесса можно интегрировать ресурс со службами обработки сообщений с учетом всех возможностей и ограничений ресурса.