
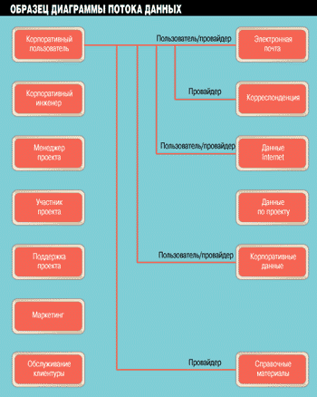
Рисунок 1. (Возврат)
Эта диаграмма показывает маршруты данных пользователей корпоративной сети
Intranet. Для каждого множества источников Intranet (электронной почты,
корреспонденции, данных Internet, данных проекта, корпоративной информации
и справочных материалов) существуют пользователи, провайдеры (поставщики
информации) и пользователи-провайдеры. Указанный здесь пользователь имеет
доступ ко всем информационным ресурсам, кроме данных проекта. Для некоторых
ресурсов (таких как электронная почта, данные Internet и корпоративная
информация) он одновременно и пользователь, и провайдер. Между тем на корреспонденцию
и справочные материалы данный пользователь имеет только права провайдера.